切换至 "中华医学电子期刊资源库"

中华疝和腹壁外科杂志(电子版) ›› 2026, Vol. 20 ›› Issue (01) : 112 -117. doi: 10.3877/cma.j.issn.1674-392X.2026.01.021

综述

腹壁疝的全周期管理进展
罗晓睿1, 孔琪2, 司仙科1,()   
  1. 1200062 上海中医药大学附属普陀医院普外科
    2200060 上海,同济大学附属普陀区人民医院康复医学中心
  • 收稿日期:2025-09-19 出版日期:2026-02-18
  • 通信作者: 司仙科
  • 基金资助:
    上海市卫生健康系统重点学科建设项目(2024ZDXK0046)

Progress in the full-cycle management of abdominal wall hernia

Xiaorui Luo1, Qi Kong2, Xianke Si1,()   

  1. 1Department of General Surgery, Putuo Hospital, Shanghai University of Traditional Chinese Medicine, Shanghai 200062, China
    2Rehabilitation Medicine Center, Putuo District People's Hospital Affiliated to Tongji University, Shanghai 200060, China
  • Received:2025-09-19 Published:2026-02-18
  • Corresponding author: Xianke Si
引用本文:

罗晓睿, 孔琪, 司仙科. 腹壁疝的全周期管理进展[J/OL]. 中华疝和腹壁外科杂志(电子版), 2026, 20(01): 112-117.

Xiaorui Luo, Qi Kong, Xianke Si. Progress in the full-cycle management of abdominal wall hernia[J/OL]. Chinese Journal of Hernia and Abdominal Wall Surgery(Electronic Edition), 2026, 20(01): 112-117.

本文围绕腹壁疝全周期管理这一核心主题,系统梳理了三级预防体系构建与围手术期多模式干预的最新临床进展。通过整合外科、影像学、材料学、康复医学及中医学等多学科理论与循证证据,深入分析了一级预防中高危人群的精准识别与量化干预策略、二级预防中早期筛查技术的创新应用、三级预防中术后复发防控的关键路径,同时聚焦围手术期管理中加速康复外科理念的实践落地与中西医结合治疗的协同价值。旨在为临床构建"预防-诊断-治疗-康复"一体化管理体系提供理论依据与实践参考,推动腹壁疝诊疗模式向精准化、个体化方向发展。

Focusing on the core theme of full-cycle management of abdominal wall hernia, this article systematically reviews the latest clinical progress in the construction of three-level prevention system and perioperative multimodal intervention. Through the integration of multidisciplinary theories and evidence-based evidence in surgery, imaging, materials science, rehabilitation medicine and traditional Chinese medicine, the precise identification and quantitative intervention strategies of high-risk and moderate-risk groups in primary prevention, the innovative application of early screening technology in secondary prevention, and the key path of postoperative recurrence prevention in tertiary prevention were analyzed in depth. At the same time, it focuses on the practical implementation of enhanced recovery after surgery and the value of integrated traditional Chinese and western medicine in perioperative management. The purpose of this paper is to provide theoretical basis and practical reference for the clinical construction of the "prevention, diagnosis, treatment and rehabilitation" integrated management system, and promote the development of the diagnosis and treatment mode of abdominal wall hernia to the direction of precision and individualization.

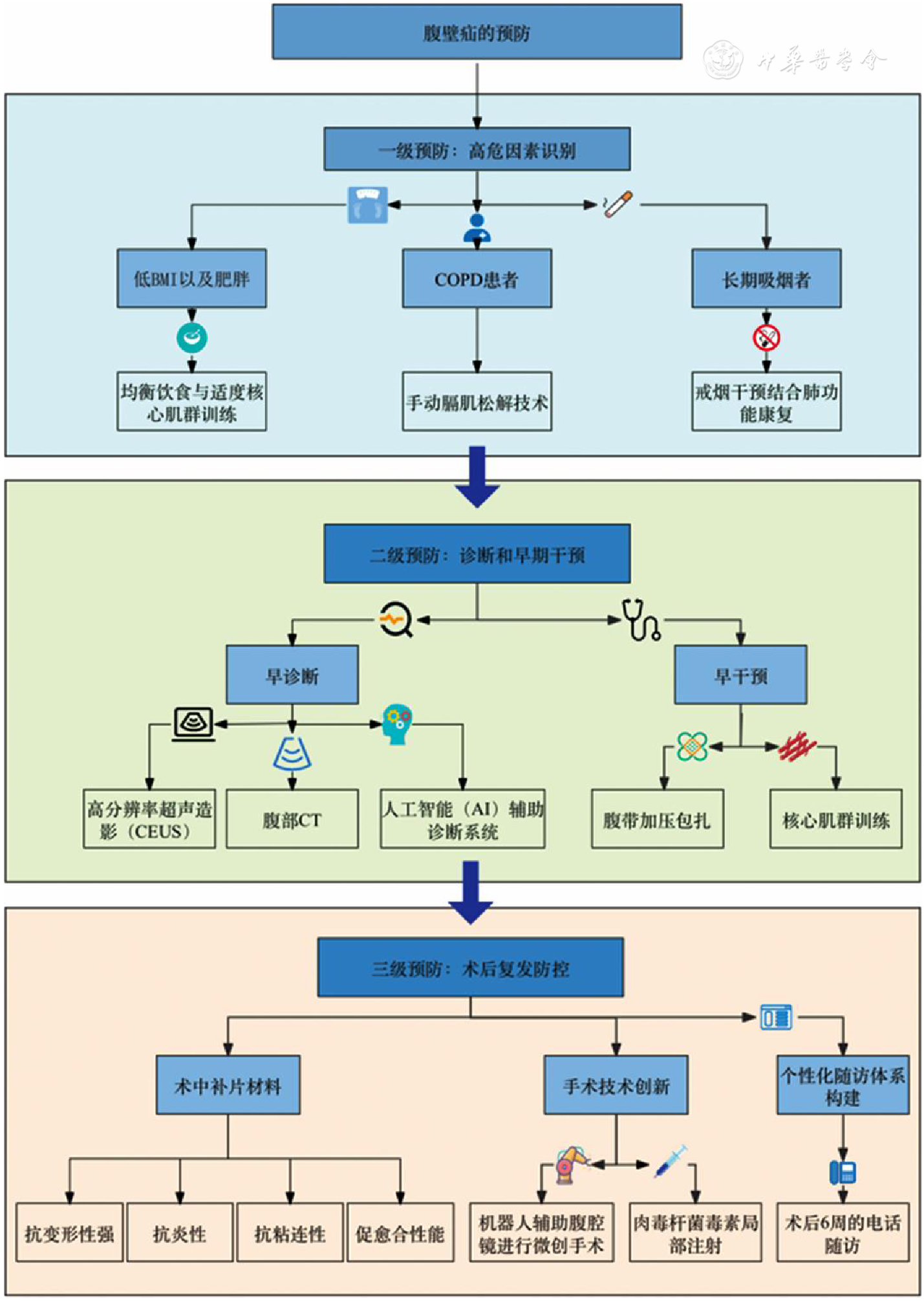
图1 腹壁疝的三级预防体系构建注:BMI体重指数;COPD慢性阻塞性肺疾病。
[1]
Wang F, Ma B, Ma Q, et al. Global, regional, and national burden of inguinal, femoral, and abdominal hernias: a systematic analysis of prevalence, incidence, deaths, and DALYs with projections to 2030[J]. Int J Surg Lond Engl, 2024, 110(4): 1951-1967.
[2]
张晋伟, 董永红, 王家璇. 基于GBD2021数据库对中国与全球老年人疝疾病负担和健康不平等的分析比较[J/OL]. 中华疝和腹壁外科杂志(电子版), 2024, 18(6): 708-716.
[3]
Kamal TR, Tyraskis A, Ghattaura H, et al. Synthetic versus biological patches for CDH: a comparison of recurrence rates and adverse events, systematic review, and meta-analysis[J]. Eur J Pediatr Surg, 2023, 33(3): 198-209.
[4]
Jamadar DA, Jacobson JA, Girish G, et al. Abdominal wall hernia mesh repair: sonography of mesh and common complications[J]. J Ultrasound Med, 2008, 27(6): 907-917.
[5]
Haskins IN. Hernia formation: risk factors and biology[J]. Surg Clin North Am, 2023, 103(5): 835-846.
[6]
Gignoux B, Bayon Y, Martin D, et al. Incidence and risk factors for incisional hernia and recurrence: retrospective analysis of the french national database[J]. Colorectal Dis, 2021, 23(6): 1515-1523.
[7]
Soppe S, Slieker S, Keerl A, et al. Emergency repair and smoking predict recurrence in a large cohort of ventral hernia patients[J]. Hernia, 2022, 26(5): 1337-1345.
[8]
Goodenough CJ, Ko TC, Kao LS, et al. Development and validation of a risk stratification score for ventral incisional hernia after abdominal surgery: hernia expectation rates in intra-abdominal surgery(the HERNIA project)[J]. J Am Coll Surg, 2015, 220(4): 405-413.
[9]
Rosemar A, Angerås U, Rosengren A. Body mass index and groin hernia: a 34-year follow-up study in swedish men[J]. Ann Surg, 2008, 247(6): 1064-1068.
[10]
Vasileff WK, Nekhline M, Kolowich PA, et al. Inguinal hernia in athletes: role of dynamic ultrasound[J]. Sports Health, 2017, 9(5): 414-421.
[11]
Rocha T, Souza H, Brandão DC, et al. The manual diaphragm release technique improves diaphragmatic mobility, inspiratory capacity and exercise capacity in people with chronic obstructive pulmonary disease: a randomised trial[J]. J Physiother, 2015, 61(4): 182-189.
[12]
Safai Zadeh E, Görg C, Kuttkat P, et al. The value of contrast-enhanced ultrasound(CEUS) in the detection of perfusion disturbances in abdominal wall hernias compared with surgical and histological assessment[J]. Diagnostics(Basel), 2022, 12(2): 370.
[13]
Adams ST, Slade D, Shuttleworth P, et al. Reading a preoperative CT scan to guide complex abdominal wall reconstructive surgery[J]. Hernia, 2023, 27(2): 265-272.
[14]
Habib E, Elhadad A. Spigelian hernia long considered as diverticulitis: CT scan diagnosis and laparoscopic treatment. Computed tomography[J]. Surg Endosc, 2003, 17(1): 159.
[15]
Vogel R, Mück B. Artificial intelligence-what to expect from machine learning and deep learning in hernia surgery[J]. J Abdom Wall Surg, 2024, 3: 13059.
[16]
Loff S, Wirth H, Jester I, et al. Implantation of a cone-shaped double-fixed patch increases abdominal space and prevents recurrence of large defects in congenital diaphragmatic hernia[J]. J Pediatr Surg, 2005, 40(11): 1701-1705.
[17]
Postlethwait RW. Recurrent inguinal hernia[J]. Ann Surg, 1985, 202(6): 777-779.
[18]
Gopal SV, Warrier A. Recurrence after groin hernia repair-revisited [J]. Int J Surg, 2013, 11(5): 374-377.
[19]
Messias BA, Nicastro RG, Mocchetti ER, et al. Lichtenstein technique for inguinal hernia repair: ten recommendations to optimize surgical outcomes[J]. Hernia, 2024, 28(4): 1467-1476.
[20]
中华医学会外科学分会疝与腹壁外科学组, 中国医师协会外科医师分会疝和腹壁外科专家工作组. 腹壁切口疝诊断和治疗指南(2025版)[J]. 中华胃肠外科杂志, 2025, 28(3): 257-270.
[21]
Deerenberg EB, Henriksen NA, Antoniou GA, et al. Updated guideline for closure of abdominal wall incisions from the european and american hernia societies[J]. Br J Surg, 2022, 109(12): 1239-1250.
[22]
Liang K, Ding C, Li J, et al. A review of advanced abdominal wall hernia patch materials[J]. Adv Healthc Mater, 2024, 13(10): e2303506.
[23]
Biondi A, Tropea A, Monaco N, et al.[laparoscopic treatment of abdominal wall hernias: prosthesis material comparison][J]. Minerva Chir, 2011, 66(6): 547-552.
[24]
Riehle KJ, Magnuson DK, Waldhausen JHT. Low recurrence rate after gore-tex/marlex composite patch repair for posterolateral congenital diaphragmatic hernia[J]. J Pediatr Surg, 2007, 42(11): 1841-1844.
[25]
Barranquero AG, Villalobos Mori R, Maestre González Y, et al. ParietexTM composite ventral patch for primary and incisional hernia repair[J]. ANZ J Surg, 2023, 93(7-8): 1799-1805.
[26]
Sadava EE, Krpata DM, Gao Y, et al. Wound healing process and mediators: implications for modulations for hernia repair and mesh integration[J]. J Biomed Mater Res A, 2014, 102(1): 295-302.
[27]
Burcharth J. The epidemiology and risk factors for recurrence after inguinal hernia surgery[J]. Dan Med J, 2014, 61(5): B4846.
[28]
Bilezikian JA, Tenzel PL, Eckhauser FE, et al. Primary non-complicated midline ventral hernia: overview of approaches and controversies[J]. Hernia, 2019, 23(5): 885-890.
[29]
Bittner R, Bain K, Bansal VK, et al. Update of guidelines for laparoscopic treatment of ventral and incisional abdominal wall hernias(international endohernia society(IEHS))-part a[J]. Surg Endosc, 2019, 33(10): 3069-3139.
[30]
Bakker WJ, Van Hessen CV, Clevers GJ, et al. Value and patient appreciation of follow-up after endoscopic totally extraperitoneal (TEP) inguinal hernia repair[J]. Hernia, 2020, 24(5): 1033-1040.
[31]
Ng YX, Cheng LJ, Quek YY, et al. The measurement properties and feasibility of FRAIL scale in older adults: a systematic review and meta-analysis[J]. Ageing Res Rev, 2024, 95: 102243.
[32]
Levett DZH, Grocott MPW. Cardiopulmonary exercise testing, prehabilitation, and enhanced recovery after surgery(ERAS)[J]. Can J Anaesth J Can Anesth, 2015, 62(2): 131-142.
[33]
Egenlauf B, Herth FJF, Kappes J.[preoperative pulmonary function analysis and cardiorespiratory risk assessment: the current standard] [J]. Zentralbl Chir, 2014, 139 Suppl 1: S6-12.
[34]
中国医师协会外科医师分会疝和腹壁外科专家工作组, 中华医学会外科学分会疝与腹壁外科学组. 腹股沟疝诊疗指南(2024版)[J/OL]. 中华疝和腹壁外科杂志(电子版), 2025, 19(1): 1-8.
[35]
Pang NQ, Ng CSY, Wong CJH. Laparoscopic versus open groin hernia repair in older adults: a systematic review and meta-analysis [J]. ANZ J Surg, 2022, 92(10): 2457-2463.
[36]
Olavarria OA, Bernardi K, Shah SK, et al. Robotic versus laparoscopic ventral hernia repair: multicenter, blinded randomized controlled trial[J]. BMJ, 2020, 370: m2457.
[37]
Prabhu AS, Carbonell A, Hope W, et al. Robotic inguinal vs transabdominal laparoscopic inguinal hernia repair: the RIVAL randomized clinical trial[J]. JAMA Surg, 2020, 155(5): 380-387.
[38]
Kim MG, Kim SI, Ok SY, et al. The analgesic effect of ultrasound-guided transverse abdominis plane block after laparoscopic totally extraperitoneal hernia repair[J]. Korean J Anesthesiol, 2012, 63(3): 227-232.
[39]
Ra YS, Kim CH, Lee GY, et al. The analgesic effect of the ultrasound-guided transverse abdominis plane block after laparoscopic cholecystectomy[J]. Korean J Anesthesiol, 2010, 58(4): 362-368.
[40]
Remulla D, Bradley JF, Henderson W, et al. Consensus in ERAS protocols for ventral hernia repair: evidence-based recommendations from the ACHQC QI committee[J]. Hernia, 2024, 29(1): 4.
[41]
Yuan CD, Zhou BZ, Wang NY, et al. Evidence-based control of stress response on intraoperative physiological indexes and recovery of patients undergoing gastrointestinal surgery[J]. World J Gastroenterol, 2025, 31(8): 102331.
[42]
Stasiowska MK, Ng SC, Gubbay AN, et al. Postoperative pain management[J]. Br J Hosp Med, 2015, 76(10): 570-575.
[43]
Shah S, Godhardt L, Spofford C. Acupuncture and postoperative pain reduction[J]. Curr Pain Headache Rep, 2022, 26(6): 453-458.
[44]
Liu L, Zhao G, Dou Y, et al. Analgesic effects of perioperative acupuncture methods: a narrative review[J]. Medicine(Baltimore), 2023, 102(43): e35759.
[45]
Wang B, Tang J, White PF, et al. Effect of the intensity of transcutaneous acupoint electrical stimulation on the postoperative analgesic requirement[J]. Anesth Analg, 1997, 85(2): 406-413.
[46]
Chen C, Tang Q, Zhang W, et al. Combination of traditional chinese medicine and low-molecular-weight heparin prevents deep vein thrombosis after surgery: a meta-analysis[J]. Clin Appl Thromb Hemost, 2019, 25: 1076029619890411.
[1] 薛绍龙, 杨博文, 郄明蓉. 《老年子宫内膜癌手术治疗中国专家共识(2024年版)》解读[J/OL]. 中华妇幼临床医学杂志(电子版), 2025, 21(05): 508-515.
[2] 程必盛, 吴芃. 2025EAU年会要点:微创、远程与精准泌尿外科的发展趋势[J/OL]. 中华腔镜泌尿外科杂志(电子版), 2025, 19(06): 693-699.
[3] 周福安, 陈戬. 经皮肾镜碎石取石术后肾功能恶化的围术期影响因素研究进展[J/OL]. 中华腔镜泌尿外科杂志(电子版), 2025, 19(06): 792-795.
[4] 潘振坤, 张洪海, 倪永健, 叶晋生. 局部浸润联合神经阻滞麻醉下Lichtenstein疝修补术在腹膜透析相关腹股沟疝中的应用[J/OL]. 中华疝和腹壁外科杂志(电子版), 2026, 20(01): 52-57.
[5] 王宏, 董国强, 张兴洲, 刘韦鋆, 张楠. 机器人辅助对比腹腔镜下复杂腹壁疝手术短期疗效分析[J/OL]. 中华疝和腹壁外科杂志(电子版), 2026, 20(01): 68-73.
[6] 李健文, 乐飞, 李金东. 增强视野全腹膜外修补术(e-TEP)的起源和进展[J/OL]. 中华疝和腹壁外科杂志(电子版), 2025, 19(06): 623-628.
[7] 彭鹏, 陈杰. 机器人手术在疝和腹壁外科领域国内外应用现状及展望[J/OL]. 中华疝和腹壁外科杂志(电子版), 2025, 19(06): 638-644.
[8] 王思懿, 耿苗苗, 王增旭. 手术室中不同术前准备方式对腹壁疝手术效率影响和患者满意度分析[J/OL]. 中华疝和腹壁外科杂志(电子版), 2025, 19(05): 563-566.
[9] 许志翱, 顾丽萍, 曹敏, 宣梦馨, 李艳婷, 赵丽亭. 基于加速康复外科和预康复模式对老年肺癌围术期多维度管理干预及预后的影响[J/OL]. 中华肺部疾病杂志(电子版), 2025, 18(06): 979-984.
[10] 尹鹏飞, 吴堃, 王槐志, 蔡磊. 肝癌免疫治疗策略及其在围手术期中应用进展[J/OL]. 中华肝脏外科手术学电子杂志, 2026, 15(01): 21-27.
[11] 袁文康, 张冲, 张超. 肝脏外科治疗理念的变迁与技术进步[J/OL]. 中华肝脏外科手术学电子杂志, 2025, 14(05): 673-679.
[12] 丹增阿旺, 王超, 杨振华, 何正为, 张必翔, 张斌豪, 王婷. MDT协作下ERAS临床路径在肝切除围手术期中的应用[J/OL]. 中华肝脏外科手术学电子杂志, 2025, 14(05): 732-739.
[13] 余安海, 袁文康, 陈佳乐, 张超, 张冲. 肝癌患者术前预康复研究进展[J/OL]. 中华肝脏外科手术学电子杂志, 2025, 14(05): 775-779.
[14] 江学良. 人工智能在炎症性肠病诊疗中的研究进展与应用展望[J/OL]. 中华消化病与影像杂志(电子版), 2025, 15(06): 680-680.
[15] 邵燕, 童继春, 吴彩娟, 李冬梅, 金雅香, 郭姣. 损伤控制理念在多发肋骨骨折伴急性血气胸患者中的应用效果[J/OL]. 中华卫生应急电子杂志, 2025, 11(06): 341-345.
阅读次数
全文


摘要


AI


AI小编
你好!我是《中华医学电子期刊资源库》AI小编,有什么可以帮您的吗?